• 首页

  • 关于我们

    • 总会介绍
    • 总会章程
    • 总会制度
    • 机构设置
    • 机构资质
    • 联系我们
    • 总会大事记
  • 新闻中心

    • 媒体聚焦
    • 总会要闻
    • 楚天慈善
    • 总会公告
    • 慈善信息
    • 图片要闻
    • 政策法规
    • 视频资讯
    • 基金动态
  • 慈善项目

  • 冠名基金

  • 信息公开

    • 收支明细
    • 审计报告
    • 工作报告
    • 爱心个人
    • 爱心企业
  • 党的建设

    • 组织概况
    • 党建动态
  • 会员志愿服务

    • 入会指南
    • 会员名单
    • 志愿服务活动
    • 志愿者风采
  • 慈善文化

    • 慈善人物
    • 慈善企业
    • 慈善讲堂
    • 慈善格言
    • 慈善故事
    • 慈善史话
    • 慈善聚焦
  • 创新项目

登录注册 退出

→ 信息公开

  • 收支明细
  • 审计报告
  • 工作报告
  • 爱心个人
  • 爱心企业

扫一扫关注微信公众号

最新项目更多>>

  • “医路同行”慈善医疗服务项目

    已筹款:¥28433257.34
  • 慈善阳光班项目

    已筹款:¥8138880.52

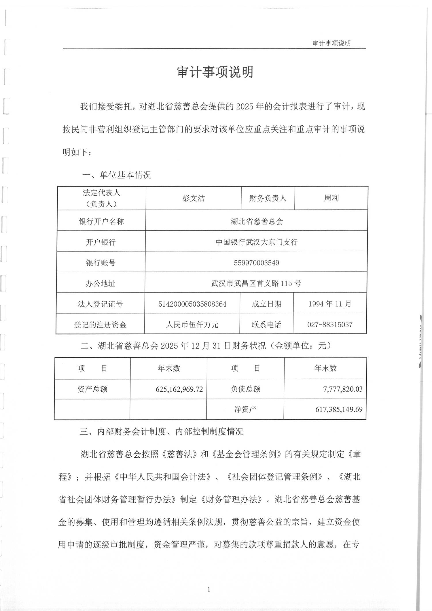
2025年度审计报告

2026-03-16 08:32

来源:湖北省慈善总会


捐赠账号

人民币接收捐赠银行账户信息:

外币接收捐赠银行账户信息:


备注:请注明捐款用途

湖北省慈善总会 鄂ICP备17008916号-1 鄂公网安备42010602000486号
地址:武昌区首义路115号楚民大厦3楼 邮政编码430060
捐赠热线:027-87433333
项目部:027-88315031
法律顾问:湖北忠三律师事务所主任律师 严道清
360网站安全检测平台

技术支持:北京厚普聚益科技有限公司